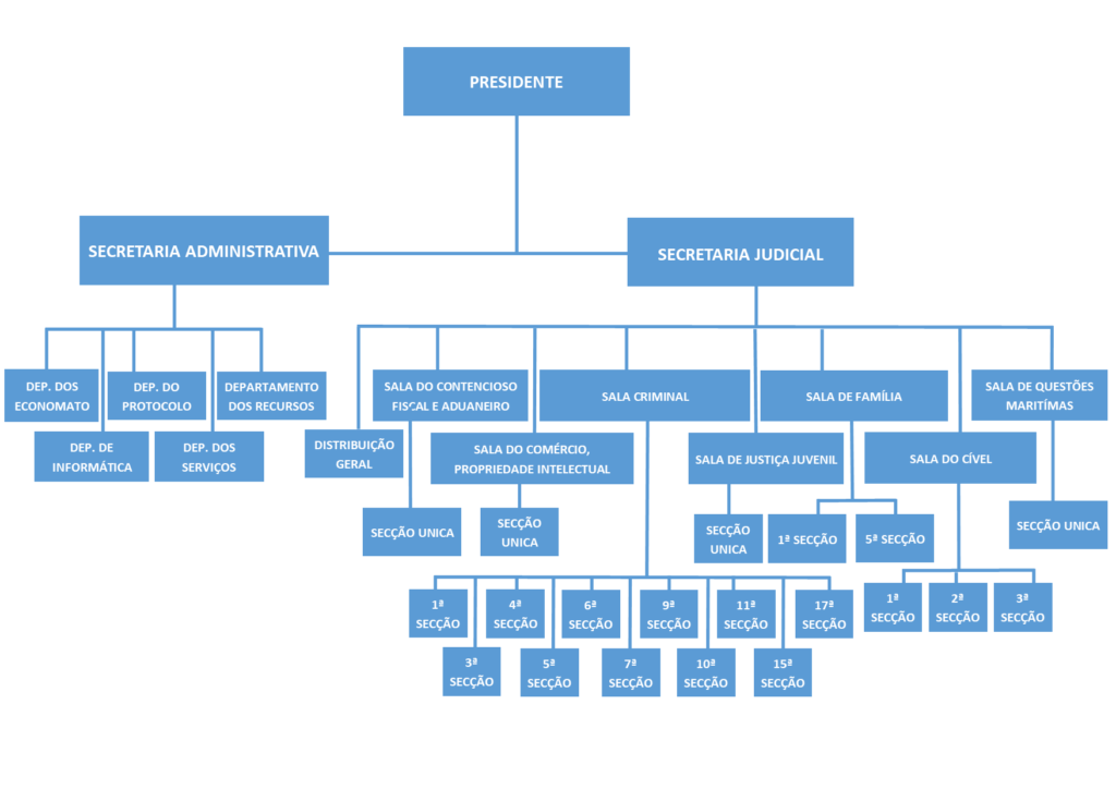
Tribunal da Comarca de Luanda

O Tribunal da Comarca de Luanda, como outros tribunais em Angola, possui uma estrutura organizacional específica que pode variar em alguns detalhes.